These Charts Were Created By Github User Kamranahmedse They Visualize Three Roadmaps To Becoming A Web Deve Web Design Tips Web Development Frontend Developer

These Charts Were Created By Github User Kamranahmedse They Visualize Three Roadmaps To Becoming A Web Deve Web Design Tips Web Development Frontend Developer

Top 7 Essential Tools For Front End Web Development In 2020 Learn Web Development Web Development Programming Web Development

Top 7 Essential Tools For Front End Web Development In 2020 Learn Web Development Web Development Programming Web Development

Github Kamranahmedse Developer Roadmap Roadmap To Becoming A Web Developer In 2020 In 2020 Frontend Developer Learn Web Development Web Development Tutorial

Github Kamranahmedse Developer Roadmap Roadmap To Becoming A Web Developer In 2020 In 2020 Frontend Developer Learn Web Development Web Development Tutorial

Github Kamranahmedse Developer Roadmap Roadmap To Becoming A Web Developer In 2018 Web Development Programming Frontend Developer Web Development

Github Kamranahmedse Developer Roadmap Roadmap To Becoming A Web Developer In 2018 Web Development Programming Frontend Developer Web Development

These Charts Were Created By Github User Kamranahmedse They Visualize Three Roadmaps To Becoming A Web De Full Stack Developer Web Development Web Design Tips

These Charts Were Created By Github User Kamranahmedse They Visualize Three Roadmaps To Becoming A Web De Full Stack Developer Web Development Web Design Tips

Front End Developer Handbook 2019 Learn The Entire Javascript Css And Html Development Practice Learn Web Development Frontend Developer Backend Developer

Front End Developer Handbook 2019 Learn The Entire Javascript Css And Html Development Practice Learn Web Development Frontend Developer Backend Developer

Front End Developer Handbook 2019 Learn The Entire Javascript Css And Html Development Practice Learn Web Development Frontend Developer Backend Developer

Top Front End Web Development Tools To Use In 2019 Web Development Tools Development Web Development

Top Front End Web Development Tools To Use In 2019 Web Development Tools Development Web Development

Https Encrypted Tbn0 Gstatic Com Images Q Tbn 3aand9gcqctxwsaliuc2sd680zq8fnzcm0k9v4pqs5sw Usqp Cau

Https Encrypted Tbn0 Gstatic Com Images Q Tbn 3aand9gcqctxwsaliuc2sd680zq8fnzcm0k9v4pqs5sw Usqp Cau

Github Kamranahmedse Developer Roadmap Roadmap To Becoming A Web Developer In 2018 Full Stack Developer Web Development Web Design Tips

Github Kamranahmedse Developer Roadmap Roadmap To Becoming A Web Developer In 2018 Full Stack Developer Web Development Web Design Tips

Github Kamranahmedse Developer Roadmap Roadmap To Becoming A Web Developer In 2017 Web Design Tips Web Development Frontend Developer

Github Kamranahmedse Developer Roadmap Roadmap To Becoming A Web Developer In 2017 Web Design Tips Web Development Frontend Developer

Sodabear Frontend Nanodegree Resume This Repository Is Used For One Of The Projects In Udacity S Front End Web Developer Resume Resume Builder Work Experience

Sodabear Frontend Nanodegree Resume This Repository Is Used For One Of The Projects In Udacity S Front End Web Developer Resume Resume Builder Work Experience

Github Kamranahmedse Developer Roadmap Roadmap To Becoming A Web Developer In 2018 Programing Knowledge Backend Developer Learn To Code

Github Kamranahmedse Developer Roadmap Roadmap To Becoming A Web Developer In 2018 Programing Knowledge Backend Developer Learn To Code

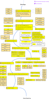
Kamranahmedse Developer Roadmap Roadmap To Becoming A Web Developer In 2018 Backend Developer Learn Web Development Frontend Developer

Kamranahmedse Developer Roadmap Roadmap To Becoming A Web Developer In 2018 Backend Developer Learn Web Development Frontend Developer

Tools For Web Development In 2020 Web Development Infographic Web Development Tutorial Web Development Design

Tools For Web Development In 2020 Web Development Infographic Web Development Tutorial Web Development Design

Kamranahmedse Developer Roadmap Roadmap To Becoming A Web Developer In 2018 Backend Developer Web Development Programming Programing Knowledge

Kamranahmedse Developer Roadmap Roadmap To Becoming A Web Developer In 2018 Backend Developer Web Development Programming Programing Knowledge

Git Github For Front End Developers Development Web Development Web Design

Git Github For Front End Developers Development Web Development Web Design

Github Kamranahmedse Developer Roadmap Roadmap To Becoming A Web Developer In 2018 Web Development Roadmap Development

Github Kamranahmedse Developer Roadmap Roadmap To Becoming A Web Developer In 2018 Web Development Roadmap Development

Resume Template Github 4 Unconventional Knowledge About Resume Template Github That You Can In 2020 Resume Template Resume Web Design Jobs

Resume Template Github 4 Unconventional Knowledge About Resume Template Github That You Can In 2020 Resume Template Resume Web Design Jobs

The 2020 Web Development Frontend Backend Roadmap In 2020 Web Development Learn Web Development Backend Developer

The 2020 Web Development Frontend Backend Roadmap In 2020 Web Development Learn Web Development Backend Developer

Thiennn Myshop A Sample Of Modern Asp Net Core Project Entity Framework Sql Server Development

Thiennn Myshop A Sample Of Modern Asp Net Core Project Entity Framework Sql Server Development

Source : pinterest.com